【公司简介】
中天科技集团有限公司1992年起步于光纤通信,2002年迈入智能电网,2011年布局新能源,2020年产品出口160个国家和地区,业务实现“一带一路”全覆盖。集团拥有80多家子公司、18000多名员工,是中国企业500强、国家重点高新技术企业、全国就业与社会保障先进民营企业,中国工业大奖、全国质量奖和亚太质量奖获得单位,2025年实现销售收入1096亿元。
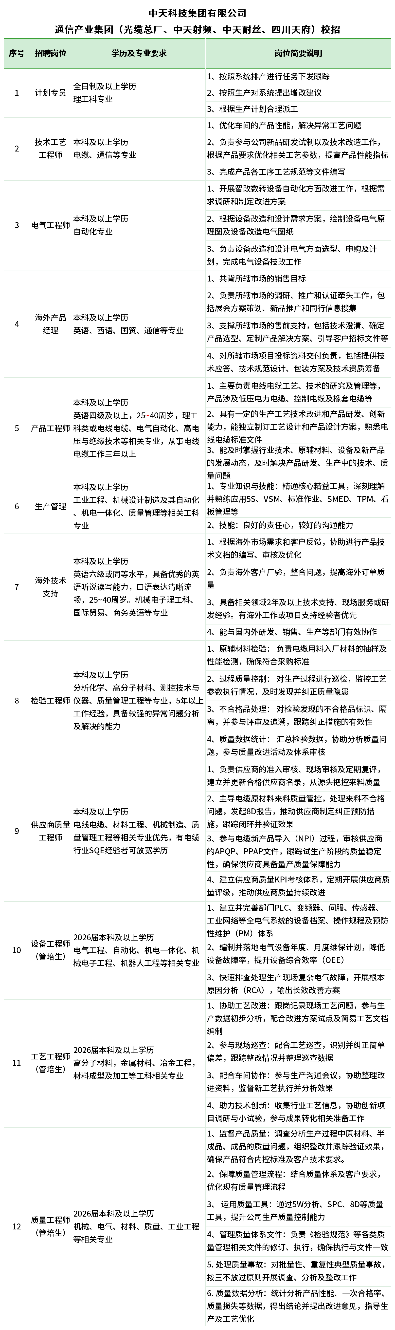
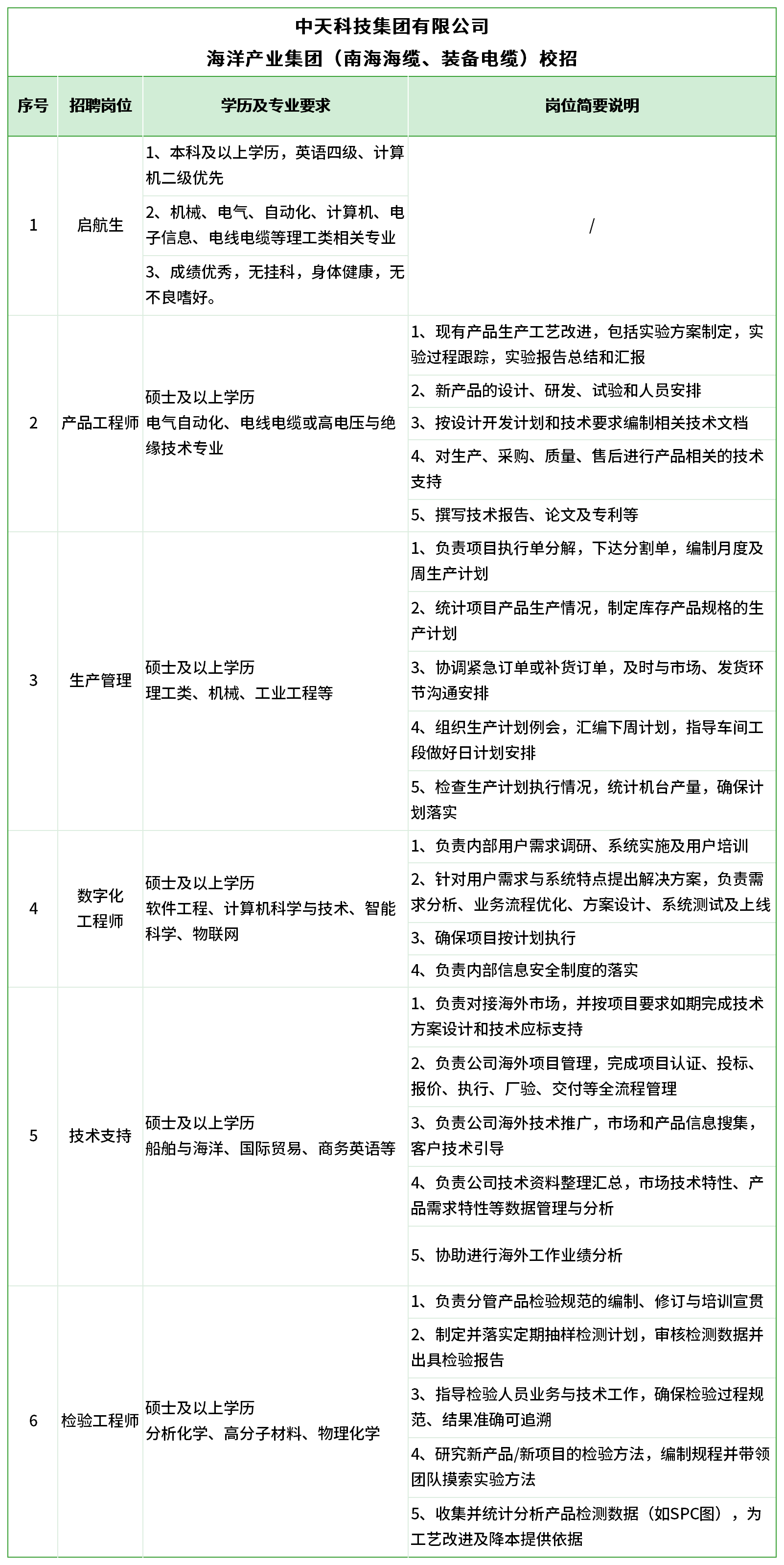
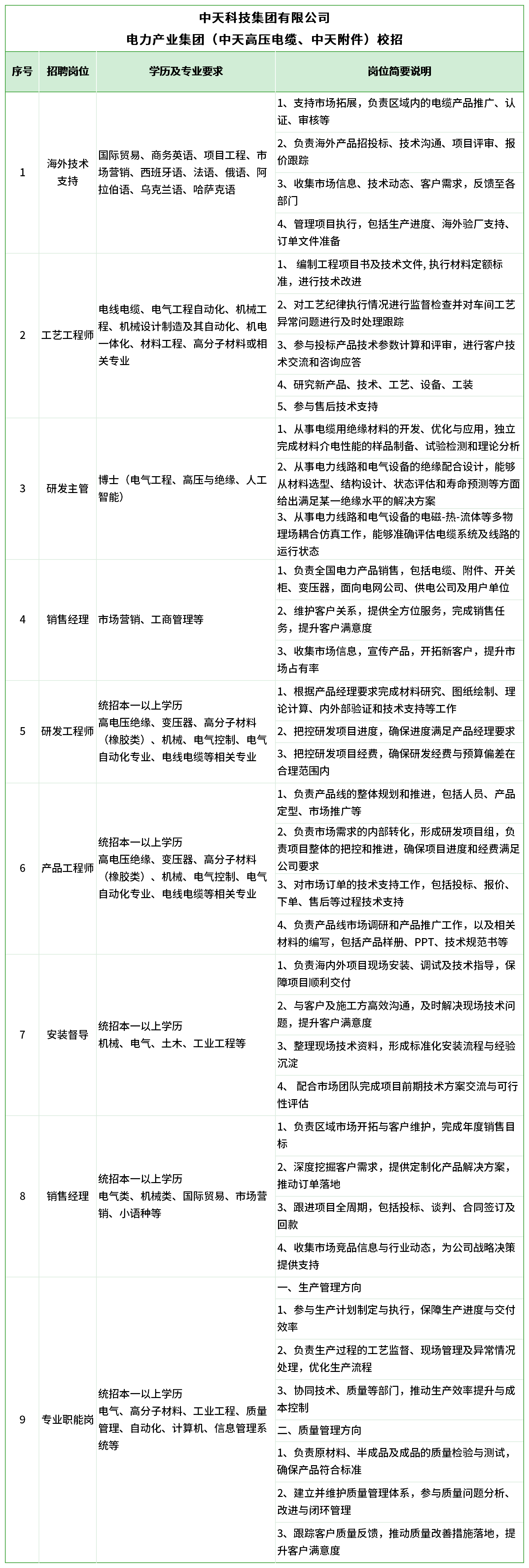
【招聘岗位】





【联系方式】
公司官网:www.ztt.cn
简历发送至邮箱:ztthr@ztt.cn
注:招聘有效期以企业官方公布为准。




